yl23455永利集团英语专业本科培养方案(2016)



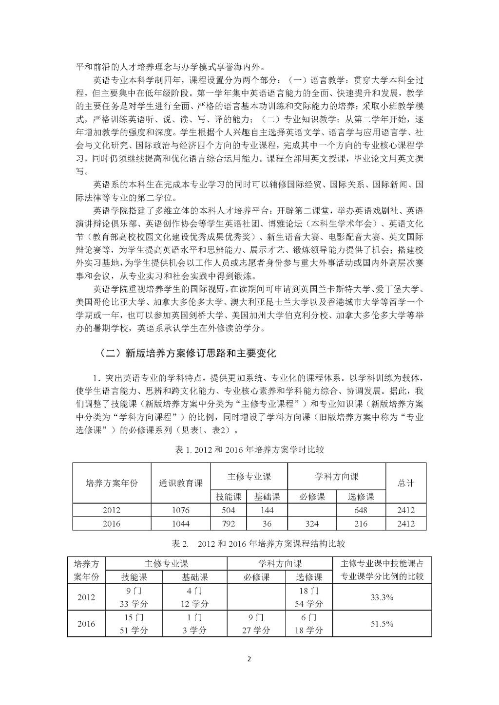
Copyright @ yl23455永利集团(Macau)官方网站-Official website 版权所有. 地址:北京市海淀区西三环北路2号/19号    邮编:100089  Supported by BFSU ITC