庚子年初,疫情突袭而至,来势汹汹。党中央统揽全局、决策果断;医务工作者白衣为甲、逆行出征;社区服务人员勇担重任、坚守一线。为减轻医务人员以及基层工作者压力、助力一线抗疫战斗,yl23455永利集团自2020年五月开始,启动了“爱心课桌”志愿助学活动:2020年暑假,yl23455永利集团共有49组志愿者与援鄂医护人员子女参与活动,线上志愿辅导共计400小时。2021年寒假,共66组志愿者与医护人员、社区工作者子女参与,线上志愿辅导时长累计780小时。两次活动反响热烈,成果显著。2021年暑期,“爱心课桌”志愿助学活动继续开展,在志愿者以及家长们的支持下顺利进行。
活动招募期间,yl23455永利集团的同学们纷纷响应、积极报名,经过志愿者细致地筛选和配对,最终确定了 30 个“爱心课桌”小组,此次
辅导对象均为抗疫和防汛救灾医护工作人员、抗疫基层工作人员的小学、初中子女。

(志愿者张菁的课堂风采)
活动期间,志愿者们通过腾讯会议等网络平台进行授课,并及时与员工和家长沟通,根据实际情况制定教学计划,做到因材施教、有的放矢。在保证教学质量的同时,志愿者们也有意识地提高课堂趣味性,帮助孩子们提升学习兴趣、提高英语成绩。

(志愿者王皓文与小朋友的课堂风采)
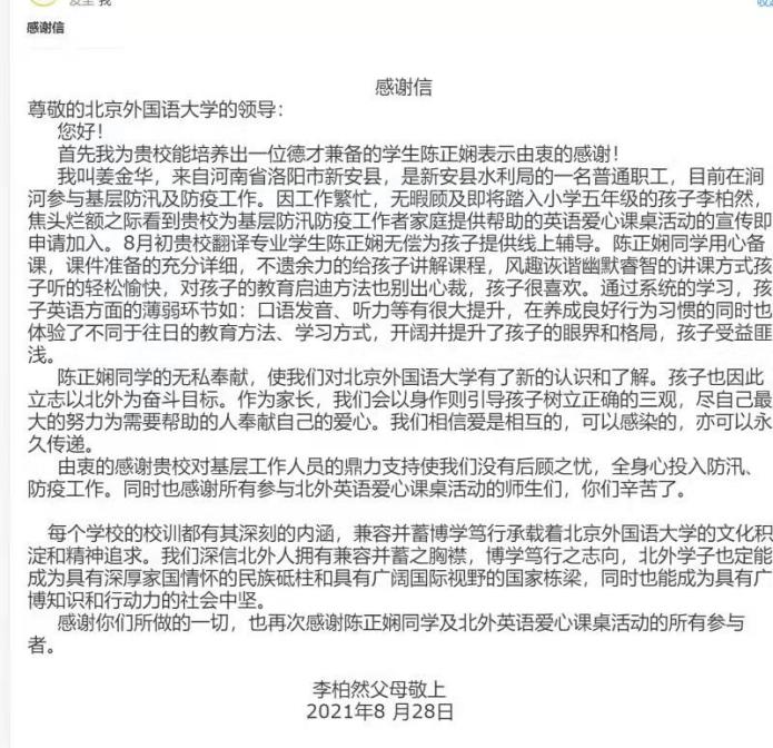
活动结束后,家长孩子对志愿者的出色教学能力和认真态度予以肯定,并表达由衷的感激。其中,参与基层防汛和防疫工作的李柏然父母向北京外国语大学致感谢信,赞扬志愿者别出心裁的教学方式以及北京外国语大学深厚的文化积淀和崇高的精神追求。

(李柏然父母的感谢信)

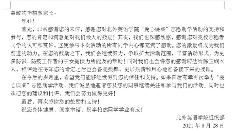
(北外yl23455永利集团活动负责人的回信)
“爱心课桌”志愿助学活动是一场长跑,更是一场接力跑。医务人员与基层工作者们燃起星星之火,而志愿者们擎起爱心火炬,不仅传授了知识,更树立了榜样。此次活动中,英院学子秉持“知周中外,道济天下”的院训,积极承担社会责任、参与社会服务,在传授知识的过程中,传承并展现出北外人勇于担当、甘于奉献的昂扬精神风貌。