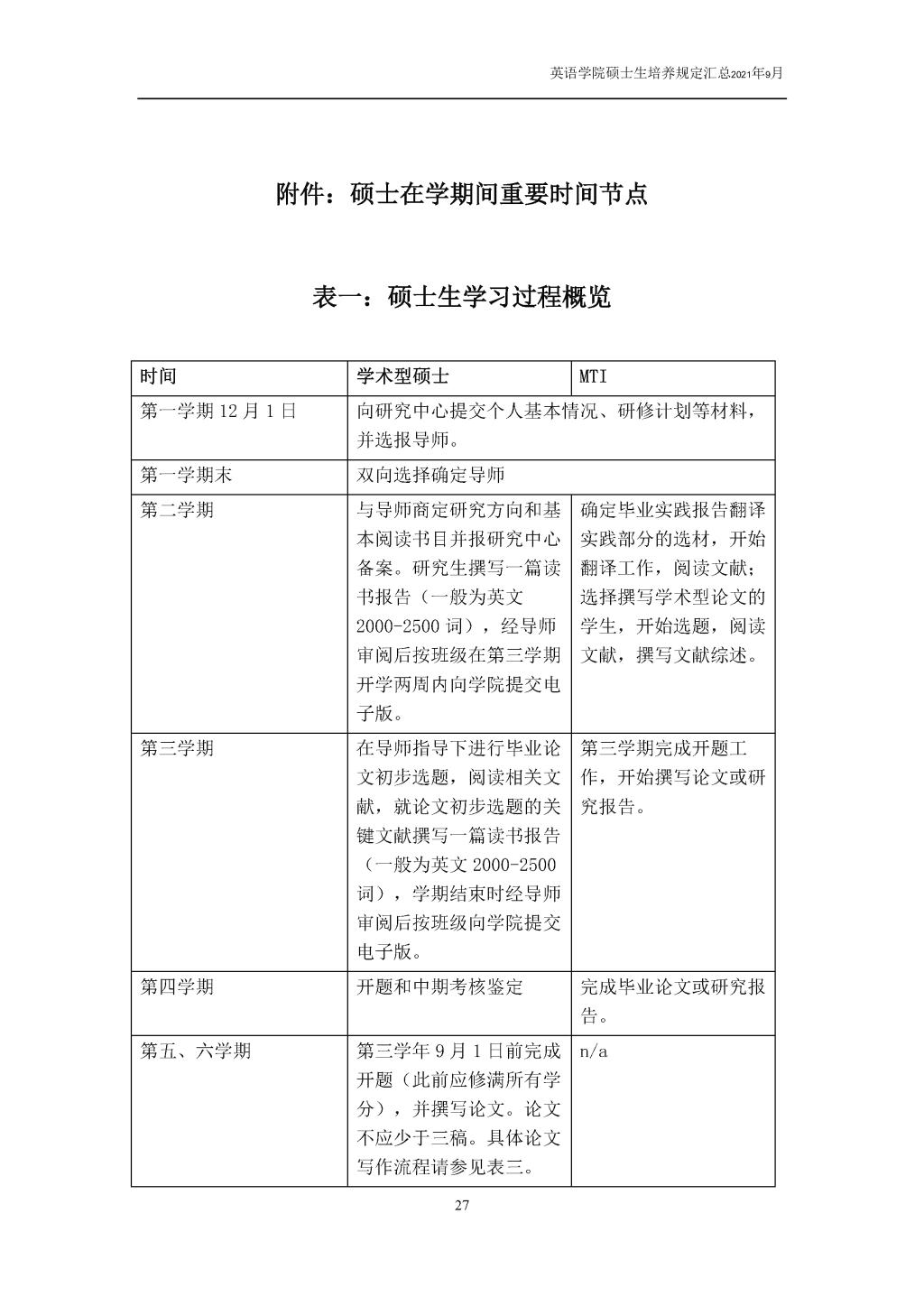
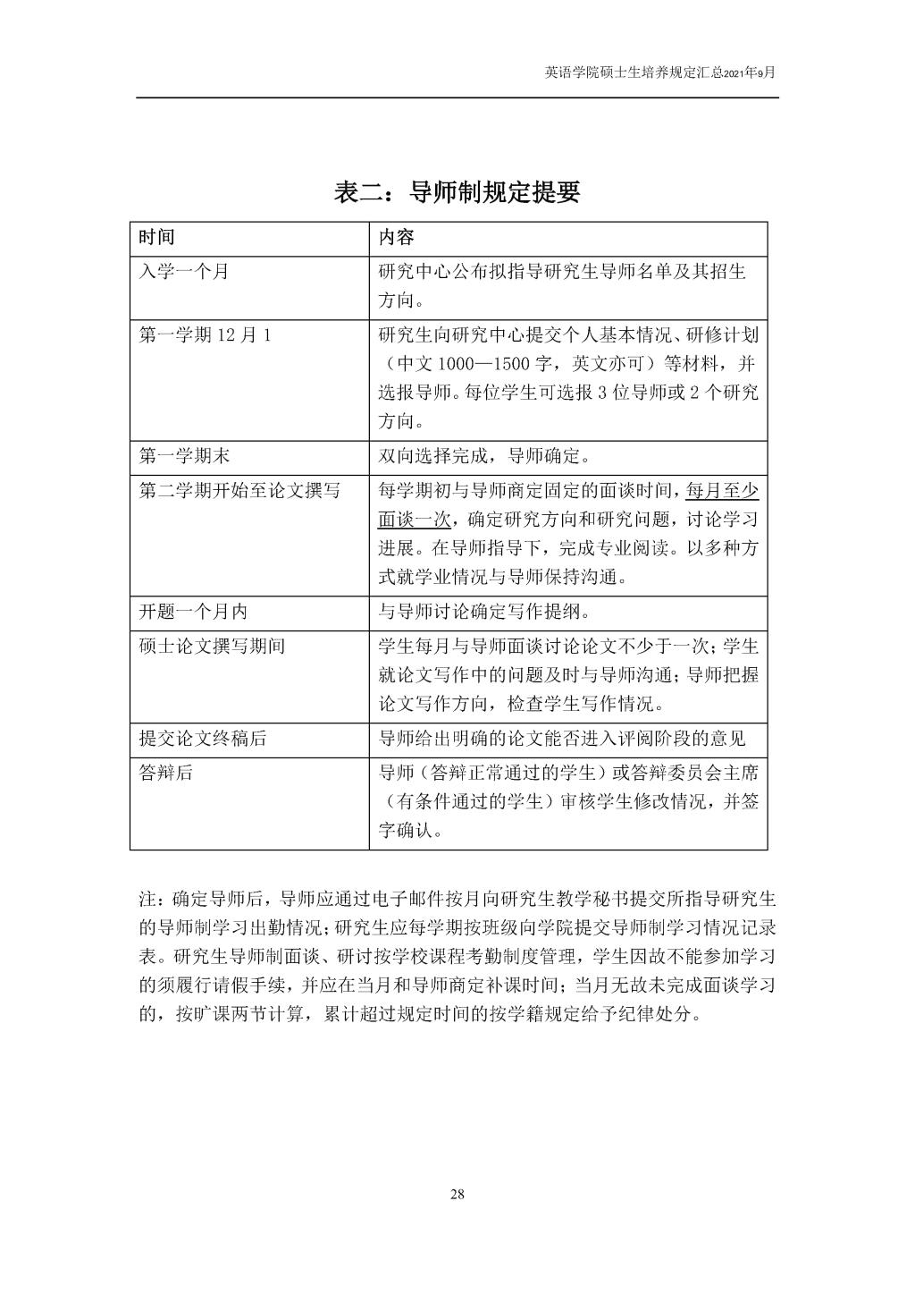
yl23455永利集团硕士生培养规定汇总(员工版)



Copyright @ yl23455永利集团(Macau)官方网站-Official website 版权所有. 地址:北京市海淀区西三环北路2号/19号    邮编:100089  Supported by BFSU ITC